首页
新闻中心
新闻动态
本会动态
县区动态
机关党建
表彰奖励
信息公开
信息公开
内部制度
预算报告
决算报告
审计报告
财务报表
采购公告
冠名机构
核心业务
应急救援
应急救护
人道救助
无偿献血
造血干细胞捐献
遗体和人体器官捐献
红十字志愿服务与青少年工作
阵地建设
应急救援队
应急救护培训基地
备灾救灾库
红十字景区救护站
博爱家园
社会捐赠
募捐信息
接受与使用公开
接受情况
支出情况
法规政策
关于我们
单位简介
组织机构
领导成员
联系我们
首页
>
信息公开
>
信息公开
> 正文
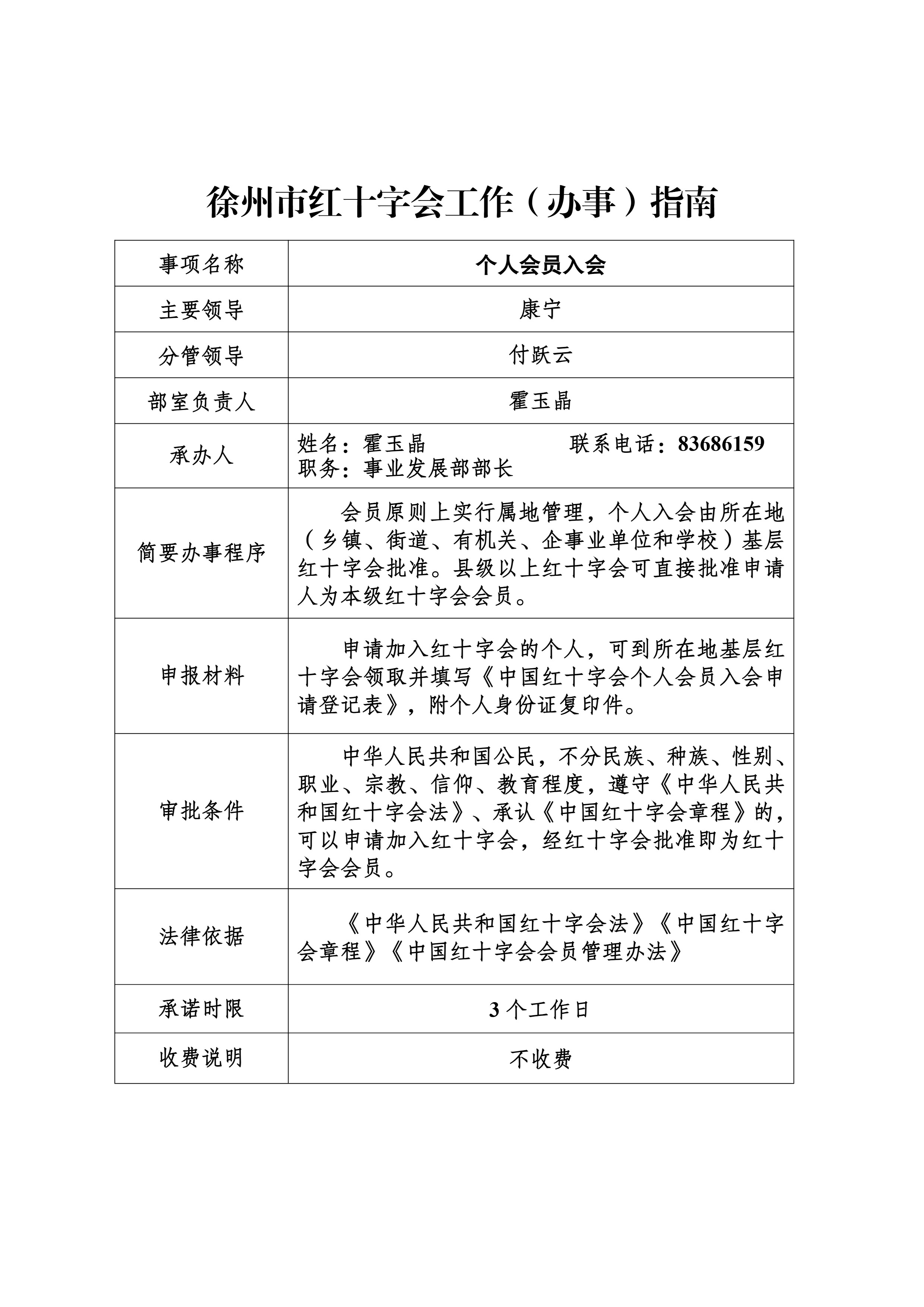
徐州市红十字会工作(办事)指南
时间:2024-12-03
阅读量:1 次
友情链接
国际组织
红十字国际委员会
红十字会与红新月会国际联合会
联合国艾滋病规划署
联合国儿童基金会
世界卫生组织
联合国
省级红十字会
北京
天津
河北
山西
内蒙古
辽宁
吉林
上海
浙江
安徽
福建
江西
山东
河南
湖北
湖南
广东
广西
海南
重庆
四川
贵州
西藏
陕西
甘肃
青海
宁夏
新疆
云南
特别行政区红十字会
香港
澳门
市级红十字会
南京
无锡
徐州
常州
苏州
南通
连云港
淮安
盐城
扬州
镇江
泰州
宿迁
相关单位
人民网
中国网江苏频道
江苏文明网
龙虎网
江苏网络电视台
江南时报网
扬子晚报网
新华报业网
江苏省人民政府
中国江苏网
江苏省人民医院
江苏省中医院
南京医科大学第二附属医院
江苏省肿瘤医院
江苏省血液中心
江苏省第二中医院
南京医科大学附属眼科医院
南京市儿童医院
南京市红十字医院
Copyright ©2021-2024 徐州市红十字会
办公地址:徐州市云龙区元和路11号东综合办公楼A5
服务热线:0516-83861577
苏ICP备2022005252号-1
微信公众号